中央人民政府
陕西省人民政府
汉中市人民政府
网站支持IPv6
繁体
登录
退出
注册
长者模式
网站无障碍
首页
走进宁强
新闻中心
政府信息公开
政务服务
互动交流
专题专栏
首页
|
走进宁强
|
新闻中心
|
政府信息公开
|
政务服务
|
互动交流
|
专题专栏
当前位置:
汉中市宁强县政府
>
财政信息
>
预决算及三公经费
>
预算及三公经费
>
部门
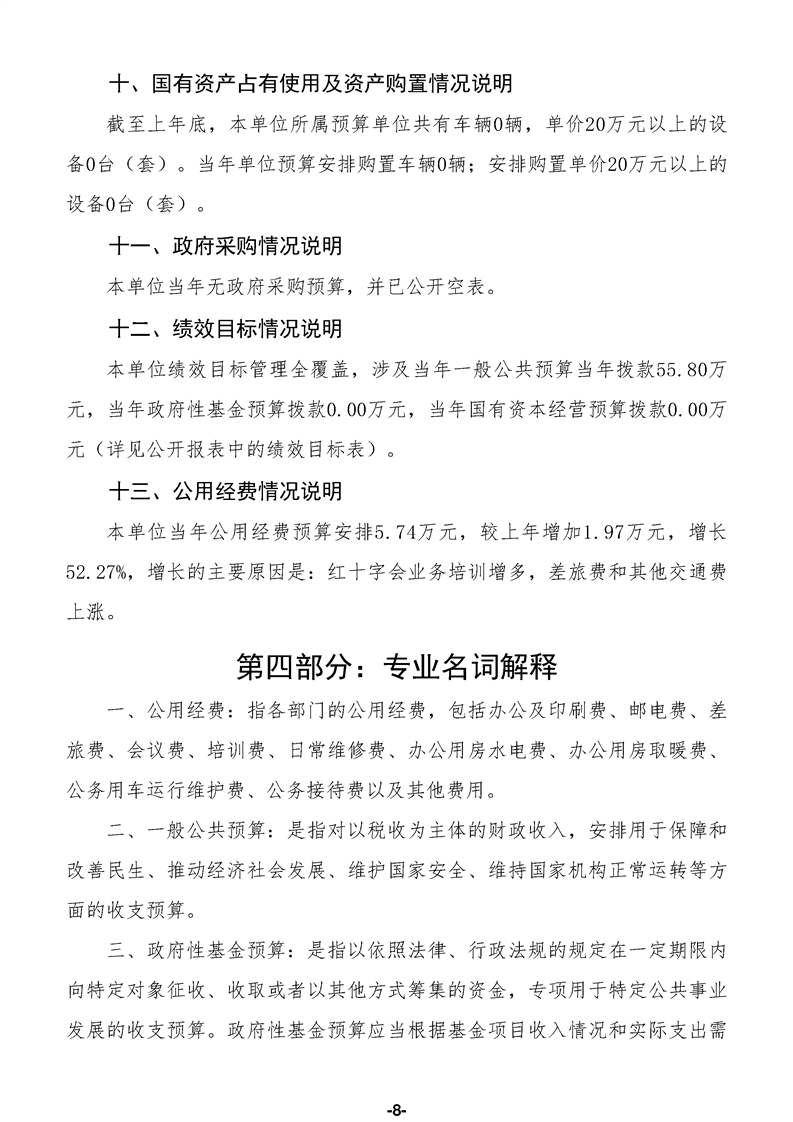
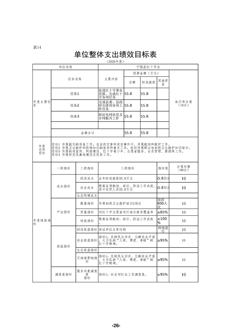
宁强县红十字会(汇总)2026年部门预算公开说明
发布时间:
2026-03-24 11:45:08
来源:
红十字会
作者:
访问量:
分享:
索引号
01604290X0/2026-000016
发布日期
2026-03-24
发布机构
红十字会
内容概述
索引号码:01604290X0/2026-000016
发布时间:2026-03-24 11:45:08
发布机构:红十字会
访问量:
相关稿件
爱宁强app
爱宁强app
微信矩阵
返回首页
返回顶部
关闭