中央人民政府
陕西省人民政府
汉中市人民政府
网站支持IPv6
繁体
登录
退出
注册
长者模式
网站无障碍
首页
走进宁强
新闻中心
政府信息公开
政务服务
互动交流
专题专栏
首页
|
走进宁强
|
新闻中心
|
政府信息公开
|
政务服务
|
互动交流
|
专题专栏
当前位置:
汉中市宁强县政府
>
财政信息
>
惠民惠农资金发放
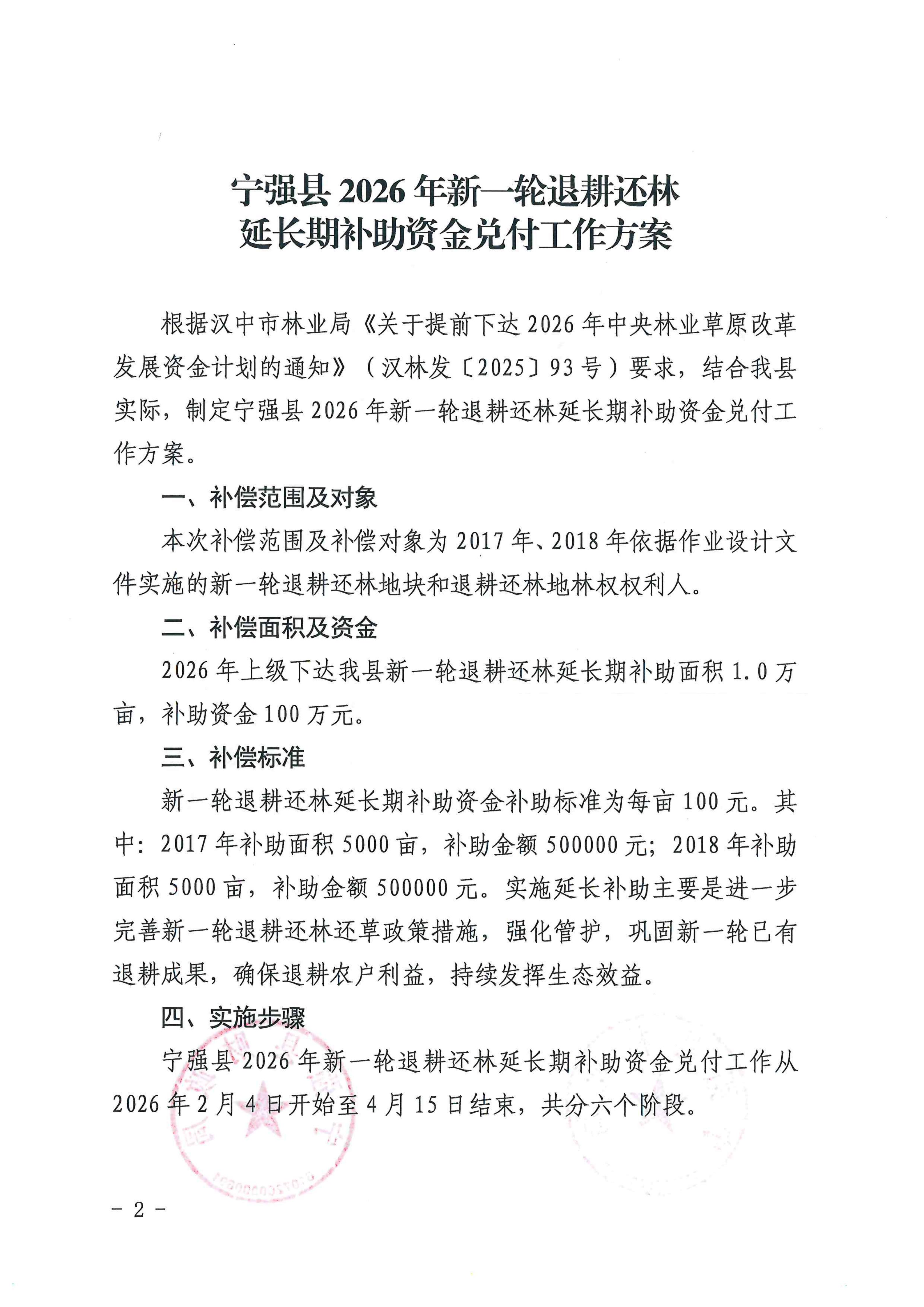
关于印发《宁强县2026年新一轮退耕还林延长期补助资金兑付工作方案》的通知
发布时间:
2026-02-05 17:02:45
来源:
宁强县林业局
作者:
访问量:
分享:
索引号
0160427230/2026-000004
发布日期
2026-02-05
发布机构
宁强县林业局
内容概述
索引号码:0160427230/2026-000004
发布时间:2026-02-05 17:02:45
发布机构:宁强县林业局
访问量:
相关稿件
爱宁强app
爱宁强app
微信矩阵
返回首页
返回顶部
关闭