中央人民政府
陕西省人民政府
汉中市人民政府
网站支持IPv6
繁体
登录
退出
注册
长者模式
网站无障碍
首页
走进宁强
新闻中心
政府信息公开
政务服务
互动交流
专题专栏
首页
|
走进宁强
|
新闻中心
|
政府信息公开
|
政务服务
|
互动交流
|
专题专栏
当前位置:
首页
>
专题专栏
>
法治政府建设示范创建
>
工作部署
当前位置:
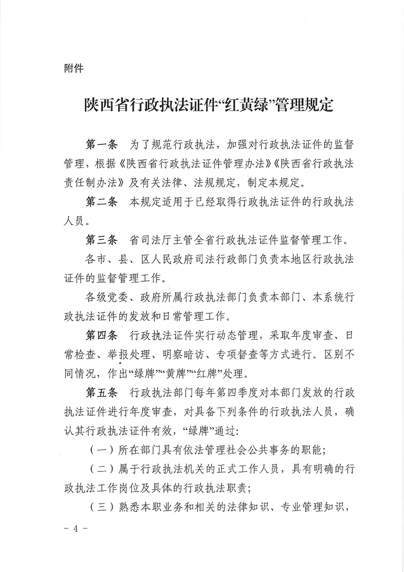
宁强县司法局转发汉中市司法局《关于进一步加强行政执法证件管理工作的通知》
宁强县司法局转发汉中市司法局《关于进一步加强行政执法证件管理工作的通知》
时间:2022-09-09 16:24:24
来源:宁强县司法局
作者:
分享:
时间:2022-09-09 16:24:24
来源:宁强县司法局
宁强发布
扫一扫
打开宁强发布微博
爱宁强app
爱宁强app
微博矩阵
微信矩阵
返回首页
返回顶部
关闭